忍者ブログ

おいしいごはんのつくりかた

マウスつくります(いきものじゃないよ) マイコンはH8 SH7125 でHEW使用(していた) 現在は RX62T でCS+使用

HOME • Admin • Write • Comment
×

[PR]上記の広告は3ヶ月以上新規記事投稿のないブログに表示されています。新しい記事を書く事で広告が消えます。


この記事はMice Advent Calender 2018の15日目の記事です。
前日の記事はKT33Miceさんの
EAGLEとFusion360の連携(AUTODESKの犬になろう)でした。
部長お疲れさまでした。

私もEagle,Fusion360を使っていますが,いつの間にか連携できるようになったんですね。
参考にして連携して使用していきたいです。
余談ですが,今回の記事を書くにあたってEagleの更新かけたら
見た目も機能も変わっていてビビりました。


0.前置き
久々にブログみたら,前回のブログ更新もMice Advent Calender2017だったようです。
次のブログは来年のAdvent Calenderにならないように,定期的に更新したいですね。
今回は「ステッパマイクロマウス(旧ハーフサイズ)のススメ」
という題でブログを書きます。

オリエンタルモータ様の無償提供でもらえるものと同じモータ
を使用したマイクロマウス(旧ハーフサイズ)(斜め走行もできるよ)であるneu について,
何人かの方から作成のコツを聞かれたり,
構造を参考にして作成していると言ってもらえたりしたので(ありがとうございます),
今回はneuの紹介と共に製作の話をしたいと思います。
特に,ハーフサイズやりたいけどいきなりDCは敷居が高いなぁ…と思っている方の
参入の足掛かりになればうれしいです。

(旧ハーフサイズは今年からマイクロマウス競技,となりましたが
本記事では以下ハーフサイズと呼ばせていただきます)


1.機体紹介と「ステッパハーフはどこまでいけるのか?」について
まず,neuさんの紹介です。


                          /neuだよ!\

全長 60×50[mm]
電源 Hyperion 3セル 25C 240[mAh]
調整用には450[mhA]
マイコン RX62T
センサ SFH4550,ST-1KL3A
モータ PKP213U05A
モータドライバ TB67S149
ジャイロ MPU6000
MRAM MR25H256
2017,18年 戦績
  2017 2018
北信越 3位 -
学生 5位・特別賞 -
東北 5位 -
東日本 8位・特別賞 5位・特別賞
九州 7位 -
中部 - 16位
全日本 決勝15位 11位
その他備考 シード権獲得 ファイナル出場権獲得












特別賞は全てオートスタート関係。-は未参加大会。
こうやって見るとリタイアした大会は無かったんですねと感慨深い。あと中部大会怖い。


折角マウスを作るなら,大会で何かしらの成績をおさめたいと考えている人も多いと思います。
大会成績も絡めたステッパハーフのメリットデメリットは今のところ以下の通りです。

いいところ
全日本ファイナルにも出場できるポテンシャルがある
   (2017年全日本決勝3台でのステッパハーフ最高順位は東北マウス爽の14位でした。
  2018年全日本ファイナルは2台でした。)
・オートスタートに向いた機体なので特別賞も狙える!

わるいところ
・DCマウス達の上位争いに食い込むのは無理
 クラシックの状況を見ていると,
 今後クラシック並みにハーフの参加者が増えると全日本ファイナルは苦しくなるかも…?
 (といいつつクラッシックでも,去年まであった決勝にステッパマウスも出てましたが!)

というわけで,「ハーフステッパはどこまでいけるのか?」については
「俺は宇宙人になるぜ!!!」というのは無理ですが,
全日本ファイナル(決勝)出場
&戦略次第で
特別賞は十分狙えます!
ハーフサイズ初心者参入にもいいのではないかと思います。


2.製作の全体工程
さてさて,このneuさんが生まれるまでにはざっと以下のような工程をたどります。

構想 → 機体設計 → 回路設計 → プログラミング → 大会出場

今回のブログでは「構想 → 機体設計 → 回路設計」までについて
画像等を交えながら触れたいと思います。


3.製作工程
①構想
まずどんなマウスを作りたいかを考えます。
とりあえず今回最初に思ったことは
「オリエンタルモータの無償提供の小さい方のモータ(PKP213U05A)は
 ハーフサイズには正直大きいが,どうにか横に置いたらいい感じになるのでは???」
です。
このモータ,縦に積んで使っている方はいらっしゃいましたが,
横に並べている人を見たことが無かったのです。
折角無償提供でもらえるモータなのでもうちょっといい感じにならないかなぁ
と思うところもありやってみることにしました。

このモータは以前クラシックで使用したこともあり(その時のマウスmodeさん),
モータさえ形に収まれば,まぁどうにか走るだろという気持ちがありました。
ほかにもちょいちょい思いついたことがあったのですが,
あれもこれも叶えるは大変なので,とりあえず優先順位を決めます。

絶対そうする
↑ⅰモータを横に並べる
| ⅱセンサ回りで悩みたくないので安全安心のTPS601とSFH4550を使用
| ⅲ斜め走行ができる
---妥協してもいいの壁---
| ⅳセンサを前後につけたりジャイロ等で迷路の途中でコケても復帰できる
| ⅴしゃべるマウス
↓ⅵ音声認識
できたらいいなぁ

これを目標にして機体設計に入ります。


②機体設計

とりあえずモータの配置が大問題なので,
Fusion360でオリエンタルモータから配布されているモデルを使って考えます。

モータを横に並べた場合,軸に直接ホイールはつけられないので
二つのモータから均等距離の場所に軸を置き,ギアをかませる…という風になります。
この構造は大体一般的な2輪DCと同じなので,
この辺については諸先輩方々のブログ等を参照してください。

さてここで,ⅲ斜め走行ができる
を満たすためにはできる限り横幅を狭くしなくてはなりません。
そこで,こんな感じの配置にしました。

これで横幅がぴったり50mmになります。

 

 
(本当は一番横幅が狭いとしたらこちらですが,
ホイールとギアを収める幅がキツそうなのでやめました)


とりあえず底板は割れなさそうな2mm。
上のモデルに適当に円を置いて以下の制約を考えながら,
ギアとホイール径を決めていきます。
(制約:ホイール軸はモータの境目上におく,ホイールはタイヤも含めモータ軸に接触しない,ホイールはスパーギアより大きい,ホイールはdnanoかminizのタイヤを流用できる大きさ,
車高も適当にいい感じになること。)
特にタイヤとモータ軸の位置が微妙で悩みます。

また,出せる速度とかは別途で雑に計算したものの,
配布されている回転速度-トルク特性図は24Vかけたときのものしかないので,
正直走らせないとわかりません。が,まぁクラシックでは大丈夫だったのでいけるでしょう。

ギアとホイールの大きさ,配置を決定したら,
下板をきちんとⅱのセンサも置ける車体長さにします。
ここでⅳ斜め走行はできるのか?について検証するため
とりあえず厚紙を切って迷路で手でヴぃぃぃぃんと走らせてみます。
…なんとか走れそう。
実際にいけるかとかは速度加速度の限界を考えながらシミュレーションした方がいいのですが,とりあえず放っておきます。

基板の置き場は板マウスにするわけにもいかないので,
無難にマウントの上にねじ止めするような形にしてみました。
そんなこんなでマウント作って肉抜きしたりして以下のような形になりました。
(この肉抜きは軽くするのも目的ですが,モータの放熱の意味もあります。
 長く走らせるとすごくあっちっちになるのです…)


強度を高めるために,下板とマウントの角に傾斜をつけています。
また,モータが入る部分をピッチピチにして設計にしたら
モータが微妙に大きかったので,ちゃんと公差を考えましょう。

  
タイヤ付けていない状態なのでホイールとモータ軸の距離に余裕があるように見えますが
タイヤ履かせると結構危ないです。


(サボって片側しかホイールとギアつけてない)


ちなみにスパーギアのとめ方は,
このモータは軸が途中まで半月状になっているので


このような形にして,さらに少々圧入になるように作りました。

ちなみにモータマウントは最初下板とその他で分けて,CNCで切削しました。
しかし,マウントの壁が薄く,立てたときにうまく垂直を出せず断念…

↑3Dプリンタってすごいね。

モータマウントはDMMに,
ギアは強そうな織部という素材を扱っている,デジモデに発注しました。
(今は使用素材が変わっているようですね。)

これで機体設計における
ⅰモータを横に並べる
ⅱセンサ回りで悩みたくないのでLEDとセンサは安全安心のTPS601とSFH4550を使用する。
ⅲ斜め走行ができる
が実現できました。やったね。


③回路設計
大体は他のハーフマウスと変わらないですが,特に考えなくてはならないのが
・モータドライバの選定
・ステッパの発熱
の上記二点です。

・モータドライバの選定
ユニポーラ対応の表面実装モータドライバは少ないです。
おそらく以下の2つが候補。

 SI7321M(サンケン電気)
 TB67Sシリーズ(東芝)

SI7321Mの良いところは,ほとんどの人がステッパクラシックで使っているドライバと同じメーカーなので,使い方がわかりやすいこと。
しかし,外付けする電流検出用の抵抗のサイズがかなり大きくなり
(当時選定したときはまさかの6432),
あまりハーフには向きません。
なのでTB67Sシリーズを使った方がおそらく無難です。
TB67Sの製品マップは以下の通りになっています。(左記リンクから抜粋)


私はTB67S149を使ってました。
当時2ch載ってるTB67S158はネットで手に入らなかったのですが,
今はデジキーで販売しているようです

これらのモータドライバは対応電圧10V以上なので,自動的にリポ3セルが決定します。
(昇圧できればそれでもいいんですけど1Aぐらい取れる昇圧ってハーフの面積でできるのでしょうか…?強いひとだれか教えてください。)
また,ロジック電圧も4.75 V~5.25 V なので,5Vラインを用意しましょう。
追記の追記:デジキーの電源電圧4.75~5.25Vになってたので書きましたが,3.3Vでいいような…
   自分の回路に5Vなかったのに気づいて焦りました
   データシートの中にVCC5Vの記述ありますが,
   これは内蔵のレギュレータから出る電圧が5Vということだったはず…
   (これも思い出すまでめちゃくちゃ焦った…)
   現在確認中なのでお待ちください!!!
   Nse先輩よりVCCは「内部レギュレータ電圧モニタ端子」なので
   出力で大丈夫とのことコメント頂きました。ありがとうございました!!!

・モータの発熱
あとはマウントの話のときにも書きましたがこのモーターすごく発熱します。
手で触れないくらい。たぶん鶉の卵なら目玉焼き焼ける。
なのでモータと基板が接しないように,距離をとって,放熱用の穴をあけました。
放熱板つけてもいいかもしれないですね…。

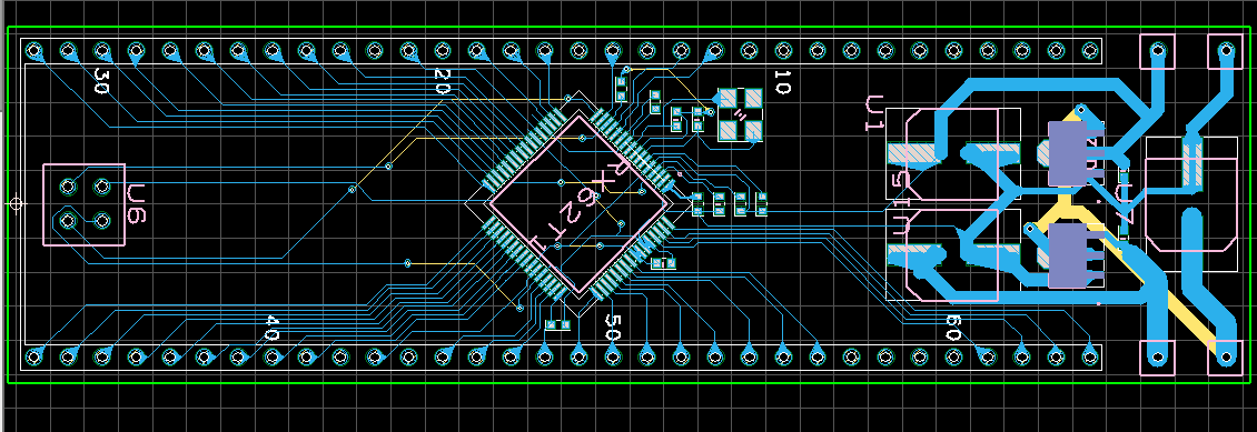
というわけで回路図と配線図はこんな感じ


追記:5Vライン無いですが,モータドライバには5VをVCCとして入れる必要があります。
   完全に回路ミスです(でも動いてたなぜ)。
   モータドライバに5V入れる必要はありませんでした。この回路図で合ってます!
右下あたりにマイクと音声合成素子がいますが,
音声合成,音声認識用につけたやつですねぇ。
結局できてませんし,特に音声合成の方は回路間違ってるので無視してください。
なおこの音声合成回路図は見覚えのある人がいらっしゃるのではないでしょうか,
たりぷろ(他力本願プロジェクト)から流用しました。なつかしい…


こちらは配線図ですが,モータ系とロジックのGNDを分けなかったせいか
センサにノイズが満載でした悲しい…
ちゃんと分けようね。



と,そんなこんなでハーフステッパマウスの外形と基板の完成です。
あとはプログラミングして走らせるだけ!!!ということで
ブログはここまでにします。
みんな,
ステッパでハーフやろうぜ!!!!!!!!!!!!!



さて、明日の記事はhigh_deadさんの「はじめてのエレファンテック」です。
エレファンテックといえば,例のあの基板ですね!!!
わたし,気になります
PR

この記事はMice Advent Calendar 2017の20日目の記事です。

どうもみなさんこんにちは

12/20の担当のnanoです。
昨日のMice Advent Calendarはひふみ君のVTR君への愛と絆が感じられる記事でしたね!


さて、ところでみなさん
回路・PCBCADは何をお使いでしょうか。

Miceでは昔はEagle、最近はKiCADが多いと思いますが、今回新たなCADを紹介させていただきたいと思います。

quadcept
https://www.quadcept.com/ja/

 

使おうと思った経緯:
学生大会の際に有償版ライセンスを賞品としていただき、それまでずっとEagleを使っていたのですが、折角なので使ってみることにしました。 

今回作るもの:
RX62Tのマイコンボード()

動機:
新しいモジュール等を試しに使えるようなマイコンボード持ってないということに気づき(SH7125は持ってるけど…)、どうせなら大量所持してるRX62Tの余りを使うかということを思いついたため。
最低限のマイコン周りの回路と、3.3Vのほかに5Vのラインを作ることを要件としました。

 

 

なおEagleユーザーの視点となっていることをご容赦ください。
赤字は個人的に重要だと思うところです。

 

使ってみた感想

いいところ:
[全体]

・わからないところはマニュアルを見ると大体わかる。そこに答えがなければフォーラムもある。


↑懇切丁寧過ぎるマニュアル

・日本の会社なのでソフトも関連資料も日本語

[部品ライブラリ]

・フットプリントのライブラリがある。(ただし私がつかったのは変形パッドの処理が甘かったのかちょっと手を加えないといけなかった。)

QPF等だとピッチやピン数を入力するとフットプリントを作ってくれる。

・変形パッドが割と簡単に作れる。

・フットプリントを描くときに、ランドを移動する際に原点をどこにするかを選択できる

・各種部品通販サイトのページとの連動ができる。

・部品ライブラリ作成の手順と配線図・フットプリント・部品の管理法が個人的に好き


[回路図]

・回路図の未配線部が視覚的にわかる

↑この赤枠の部分

GNDが分けられる(一点接地ができる)
・自動配線ができる


[配線図]

・配線やビアの必要な領域が図示される。

 ↑破線部

・押しつけ・迂回配線ができる。

 ・クリアランス違反をその場で教えてくれる。

 

よくないところ

[全体]
・スタンドアローン認証にしておかないとネット環境がないとライセンスが取得できず使えない。(ライセンスを個人で使う分には特に問題なし)


[配線図]

・オートルーターがない

・配線が時々うまくつながらない。(逆のパッドから延ばしてどうにかしたりしたが、私の設定したグリッドが荒いのが問題な気もする。)

・配線の際に角が丸い設定にする(配線のキャップ形状を「円」)と小さいピッチの部品の配線をするときにクリアランス違反するので、角型にそこだけかえなければならない(マイコンとか)

・多少コマンドを覚えないとちょっと面倒(ボードのときにクリックで同じネットが光らず、クリックした後にコマンドを打たなければいけない)



注意点
・シンボルの標準ライブラリ(ピンとか)がinch基準なのでシンボルはinchで作った方がよい。
・配線図で配線を始める前にデザインルールを先に設定した方がよい。(押しつけ配線とか使ってると特に)



以下今回作ったもの 

回路図

(線が汚いのは部品サイズをmm単位で作っていたらピン等がinch基準だったのでいろいろずれてしまったためと時間がなかったので許して…)
追記:回路図がクソになった言い訳として、前述しましたがquadceptには回路図における自動配線があります、つなげたいピンとピンをクリックすると勝手につながってくれるやつですね。
時間がないときにぽちぽちやるとあっという間に回路図ができますが、このようなクソ回路図になります。ちなみに回路図は速攻でDiscordに晒されました。そのうちきれいにしたらafterをあげ直します。

 

 

 

配線図(まだベタグラウンドつくってない)

 


全体的な感想
シンプルさはEagleのほうに軍配が上がりますがUIもわかりやすくいいと思います。
できることが多いのでその分選択肢を探したりしなくてはなりませんが、マニュアルがしっかりしているので困ることはあまりないでしょう。
部品ライブラリ回りが個人的には特に使いやすいと思いました。
ただ、オートルーターが無いことがちょっとネック。
まぁ最後あたりに配線が面倒になった時ぐらいしか使いませんが。
というわけで総評としては quadceptはいいぞ!

今回使用したのは有償版でしたが、無償版もあります。

有償版との違いは
・利用目的が非商用のみ
・パッド数1000まで
(ちなみにEagleでのパッド+SMD(多分同じカウントになると思うので)はneuは540 nocheは380)
・4層まで
です。
(参考):
https://www.quadcept.com/ja/public/community/

また、ヘルプが豊富なので、CADをいじったことがなくても適当に使えると思いますので初心者にもお勧めできると思います。

 

他のCADからの移行については特に障害はないと思いますが(特にEagle)、やはり簡単に作れるとはいえ今までの部品ライブラリが使えないのが痛いので、
そこを乗り越えてでも移行したければ…という感じです。

 

以上ざっとした使用感でした。

記事のために急いで作図したのでまだまだ使いこなせているとは言えませんがとりあえず。
そのうち続報が書けたらなと思います。

もしMice民で興味のある人がいたら、ご一報いただけると幸いです。


さて、明日の記事はtendergorillaさんの「何かの導入法...?」です。
https://adventar.org/calendars/2472
一体何に何を導入しようというのでしょうか…???
楽しみに待っています!






今年もマイクロマウスのシーズンがやってきました!
参加する地方大会がすべて終わり、次は全日本大会ということで、
これまでの大会について振り返りたいと思います。

戦績まとめ

最短タイム 順位とか
北信越 00:13.795 3位
学生 00:12.954 5位・特別賞
東北 00:21.104 5位
東日本 00:11.000 8位・特別賞
九州 00:37:624 7位

今年は初めてハーフサイズで参戦しており北信越大会では三位、学生大会と東日本大会ではオートスタートを仕込んだことにより特別賞を頂きました。
今年度からスタートしたポイントランキングの方はあと中部大会を残した現在7位。
昨年までの自分の戦績と比べたら大分良いですが、
これは比較的早く機体がまともに動くことができたのが勝因かと思います。
(今年は大会スケジュールも早いのでなかなか厳しいものがありますが)

各大会のハイライトを箇条書きで。

---北信越大会---

・早朝起床チャレンジ

・右前のスピーカーからしか音が出ない車

・頑張る運転手

・美味しかった赤魚。でもちょっともらった鯖が一番おいしかった。

・日本酒美味しい

・ホテルを取って朝食はモスという人権を得た生活

・三位を取る。(マウス人生初の順位での表彰)

・米で重量が増えて苦しそうなアクア

・うむ夫先生に4マスゴール実装法を習う

・頂いたお米は美味しくいただいております!!!

 

 

---学生大会---

・早朝起床チャレンジ

・本厚木で東口に出てしまい彷徨い歩く。

・現地で片壁制御のバグを発見し実装

4走オートスタートが決まり特別賞をもらう。

 

 

---東北大会---

・雨の中車を取りに行く

・頑張る運転手

・肉!!!

・精神と時の部屋にin

・探索安定していると思っていたのですが長距離階段でちょっとずれていた。

・三回目の走行から斜めする気だったのですがなんか間違えたみたいで小回りを始めたneu

・直線で脱調するというミス。最短一走目の小回り最短と同じ最大速度、加速度だったので埃の影響か。

・東北マウス爽に完敗

・最終集合するSAを見逃し隣のPAに入る老害Car

 

 

---東日本大会---

・今年二度目の厚木。やっぱり工芸大は全日本のイメージが強い。

・小動物マウス使いの我々はロボット相撲から轟音がするたびにびびっていた。同じロボコンといっても競技それぞれの雰囲気があるんだなぁと思いました。

・最短しやすい迷路だったため斜め入りでオートスタート5走完走でき、特別賞をもらう。

 

 

---九州大会---

・九州(と山口)はとても美味しい。

・後輩のまっぎょちゃん家に転がり込む。

・東日本から研究と喉が死んだためマウスを何もいじってなかったら探索片道しかできず。つらい。

・機械学習マウスすごかった。

・もろにかぶる台風

・この惨状の中飛行機は飛んだ(意外と揺れなかった)。

 



次が学生最後の全日本大会ということで感慨深いものがありますが精いっぱい頑張ります。
 

最後になりますが、大会関係者の皆様いつもありがとうございます。
毎回とても楽しく参加させていただいています。

こんばんは,先日全日本大会に参加してきました。
参加するのは今年で3年目ですね。

さてさて結果ですが,

マイクロマウス全日本大会エキスパートクラス

・16位/登録台数86台(予選含み)

・特別賞
 
でした!


探索はこけることなく成功し,全走行とはいきませんでしたが最短も成功しました。
前記事で書いた通りシードを取ったのが嬉しくもあり腹痛を感じたりであああああってかんじでしたが,どうにか走れたので良かったなと思いました。

特別賞の方は,難しいコースにも関わらす最短走ったということと,(おそらく)女性シード初ということが効いたのか,女子マウサー増やしてね(^^)ということで頂きました。

サークルの皆様・OBの皆様・マイクロマウス関係者の皆様に助けられての結果ですが,
大学に入るまではんだごても握ったこともプログラミングをしたこともなかった私がどうにかここまでこれたので
まぁ意外と何とかなるものよ,楽しいよ!,と世の中の女子に声を大にして言いたい。


--- 前日のハプニング ---

前日土曜日に試走していたときに,なんか斜め安定しないなとは思っていたのですが直前にいじりたくなかったので触らない触らない…と自分に言い聞かせていた。
が,家に帰ってからプログラムをちらちら眺めていたところ,ん…一部のターンで斜め入りのときに壁制御入ってる…!?
斜め中の壁制御として左右の前向きのセンサに値が入ったら避けるように動作するというものを入れていたのですが,斜め→直進のときとかV90の入りのオフセット区間にこの処理を入れてしまっていました。これがあるとどういうことがおきるかというと斜めから出るとき等に前壁をよけようとしてしまうのですね。
 
こればっかりは直さないとなので調整も何もできないけどとりあえずコードを書き直しました。が,迷路もない状況で前日にプログラムをいじるのは怖いので本当にやりたくないです。
来年はこういうことが無いようにしたいです。
  
  
--- 今回の走行について ---
ベストタイム      TR1          TR2          TR3          TR4          TR5     
noche  00:09.974 01:43.147 00:09.974 R 00:10.210 R

1走目
 探索ですが,大方安定していたのではないかと思います。時々ふらつく場面がありましたが,これについては後述。

2走目
 ターン速0.8m/sと1.0m/sの二種類用意していたのですが,とりあえず走行回数には余裕あるし…と思い1.0m/sを選択。
予想としては最短ルートは南回りからの連続V90だと思っていたのですが,V90の少ないものの少々遠回りな経路を選択。えぇなんでそっち通るの…感が強かったものの,まぁ走ったらいいかという思いと探索やり直す時間はなかったのでとりあえずそのまま3走目以降もパラメータを上げつつ最短走らせることに。なぜそちらの経路を選択したのかについては後述。

3,4,5走目
 センサの中央値が違うらしく壁がないところに吸い込まれるような動作を見せてくれせいで壁切れがうまく読めず衝突することが多かった。4走目とかパラメータ上げたのにコツコツぶつかったせいでタイム遅いし。 


・探索でふらつく件
 全日本終了後,後輩のhihumint!の飼い主から,片壁が開いている袋小路から脱出した後のスラロームの前距離が短い(壁切れが早い)のではという指摘をもらいました。
 動画を確認してみるとたしかにそれっぽい…。前日に試走させてる時に最短時に壁切れを全然読んでくれず追突しまくってたので,壁切れの判定を緩くしていたのですが,どうもそれが悪かったようです。壁切れの判定方法自体を変える必要があるなと思いました。
 
・想定していなかった経路を通った件
 これについてはですね,大会終了後にデータを確認したところV90の途中に壁を立ててしまっていたようです。まじか。
 動画を確認すると帰り探索の時にV90区間に入った後不自然に引き返していたのですが,これは壁を勝手に立ててしまったためでした。
 もともと私の探索の考えとして,壁を読み飛ばすよりは立てちゃう方がましだというのがありました(もともと読み間違えちゃいけないのですが)。
 そのため,一度壁を入れたところは二度目に前を通って壁が無くても入れたままにして置き,
一度目に壁が無くても二度目に前を通って壁があったら壁を入れる,という条件にしていました。
 しかし,今回埋めてしまった壁は一度通過している壁なので,二度目に壁があったと認識しても壁なしでいいのです(もし壁があったら当然通過しようとしたときにぶつかっている)。
というわけで,今回の件から通過している壁は壁無しで固定しようと思いました。




***** まとめ *****

今年はDCに初めて手を出してみたり,それで走ったりとマウサーとしては中々成長できた年ではないかと思います。

来年の機体はどうしようかなーと思案中ですが,たぶん
・スタートを切ったら寝てても5走走り切って(壁にぶつかっても自動復帰して),音声を認識してくれて,しゃべるハーフマウス
・二輪吸引のクラッシックマウス

の二本立てで送らさせていただく…予定。
就活もあるってのに何言ってるんだ感が満載ですが,まあできるところまで頑張ろうと思います。


最後にはなりますが,大会運営を行って下さった関係者の皆様本当にありがとうございました。
今年もとても楽しかったです!
お久しぶりです。
SPIの記事を書くとか言ってましたが大会シーズンに突入してしまいそのままになっていました。
が,とりあえず先に今年の機体について軽く紹介したいと思います。


  
/ noche(のーちぇ)さんだよ! \



名前 noche(のーちぇ)
スペイン語で夜,という意味です。機体が黒色なのでそれにちなんでかわいい名前にしました。
(前作も黒かったのに関係ない名前だったのはきっと気のせい。前前作,前作と続いた英文字4字の法則は消えました。)

--------------- 仕様 ----------------
・マイコン RX62T
・電源        LiPo2セル 1個
・センサ    ST-1KL3A 5個
・モータ    1717(二輪)
・ジャイロ MPU6000
・MRAM    使う日は来るのか? 
---------------------------------------

相変わらずの黒基板です。やっぱり黒ってかっこいいですよね!
基板の発注先も相変わらずunicraftさんにお願いしました。
手術跡が酷いですがこれ実は必要なかったという悲しみ。

 飼い主も頑張るので,大会で頑張って走ってくれることを期待している次第です。
Copyright ©  -- おいしいごはんのつくりかた --  All Rights Reserved
Design by CriCri / Material by もずねこ / powered by NINJA TOOLS / 忍者ブログ / [PR]